Autores analisam ameaças à saúde das populações amazônicas com possíveis surgimento de zoonóticos de patógenos causados por degradação ambiental oriunda de intervenção humana, através de atividades como exploração de potássio e de interferência em reservatórios microbiológicos e de genes estocado no interflúvio dos rios Purus e Madeira, geradas por obras como a BR-320. Zoonoses são doenças transmitidas entre animais e humanos, tais como leishmaniose, zika e febre amarela. Patógenos são vírus, bactérias, parasitas, etc
Por Lucas Ferrante, Luis Schiesari, Célio Fernando Baptista Haddad, Leonor Patrícia Cerdeira Morellato, Jeremias Leão, Alexandre CelestinoLeite Almeida, Letícia Sarturi Pereira, Leticia Souza Reis, Ruth Camargo Vassão, NatáliaGuimarães Duarte Sátyro, André Luiz Marenco dos Santos, Cristiana Losekann, Lizandro Lui, Eduardo José Grin, Unaí Tupinambás, Philip Martin Fearnside, Izeni Pires Farias e Tomas Hrbek, em Amazônia Real
Em 13 de Janeiro de 2026 uma Nota Técnica intitulada “Desregulamentação ambiental, BR-319 e mineração de potássio como iminentes riscos à saúde global” (disponível aqui) foi submetida ao Ministério do Meio Ambiente e Mudança do Clima e ao Ministério Público. Aqui trazemos esta informação importante aos leitores da Amazônia Real.
Introdução a problemática
Há um crescente número de estudos que apontam para o desmatamento amazônico aumentar o risco de pulos zoonóticos de patógenos de reservatórios na floresta tropical para a população humana [1-3]. Esta nota técnica mostra novos dados que confirmam este risco e avalia, sob a perspectiva da Saúde Única (One Health) [4], os impactos combinados da desregulamentação ambiental promovida pelo PL nº 2159/2021, da flexibilização dos direitos indígenas associada ao PL nº 191/2020 e à tese do Marco Temporal, bem como da pavimentação da rodovia BR-319 e da exploração de potássio em Autazes (AM). A análise demonstra que essas medidas têm impacto direto na mobilização de reservatórios microbiológicos e de genes estocado no interflúvio dos rios Purus e Madeira com consequências para a saúde pública global.
Métodos
A presente nota técnica baseia-se em um levantamento metagenômico de DNA ambiental (eDNA) realizado em 61 sítios amostrais distribuídos no interflúvio Purus–Madeira, na Amazônia Central. A amostragem abrangeu áreas ao longo dos quatro trechos da rodovia BR-319 (Lote A, Lote B, Lote C e Trecho do Meio), incluindo gradientes de distúrbio associados à proximidade da rodovia (<1 km; 1–1,5 km; 2–5 km), bem como duas áreas diretamente visadas por projetos de mineração de potássio no município de Autazes (AM), na região da comunidade Lago do Soares, habitada por indígenas do povo Mura. Esse delineamento permitiu a comparação entre ambientes impactados e ecologicamente preservados. A coleta de amostras de solo superficial foi conduzida segundo protocolos rigorosos de biossegurança, com uso de equipamentos de proteção individual e procedimentos padronizados de esterilização, minimizando riscos de contaminação cruzada.

As amostras foram inicialmente processadas na Universidade Federal do Amazonas (UFAM) e na Universidade Estadual Paulista “Júlio de Mesquita Filho” (UNESP), campus de Rio Claro, no âmbito do Centro de Estudos em Biodiversidade e Mudanças Climáticas (CBioClima), um centro de pesquisa interdisciplinar dedicado à investigação dos efeitos das mudanças ambientais e climáticas sobre a biodiversidade, os sistemas ecológicos e a saúde humana. A extração de eDNA foi seguida pela construção de bibliotecas genômicas e pelo sequenciamento metagenômico de alto rendimento em plataforma Illumina [5]. As leituras brutas passaram por controle de qualidade, com remoção de sequências de baixa qualidade e filtragem de DNA não microbiano [6,7]. A caracterização taxonômica foi realizada com o pipeline MetaPhlAn [8], e a análise funcional com o pipeline HUMAnN, utilizando os bancos KEGG, eggNOG, Pfam e MetaCyc [9-12]. A divergência taxonômica e funcional entre áreas foi avaliada por análises multivariadas (PCoA, NMDS) e testes de similaridade (ANOSIM), com normalização por reads por kilobase [13].
Resultados
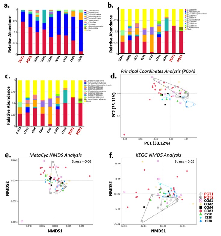
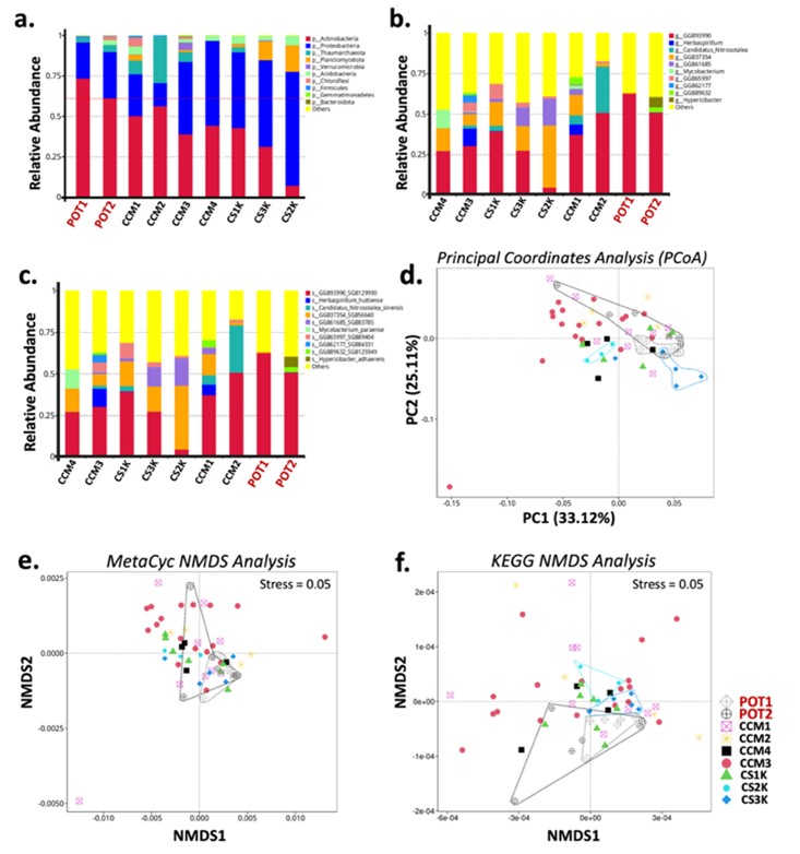
As análises metagenômicas revelaram que as áreas avaliadas no interflúvio Purus–Madeira abrigam comunidades microbianas altamente diversas, com forte diferenciação taxonômica e funcional entre áreas associadas à rodovia BR-319, zonas mais preservadas e regiões diretamente visadas pela mineração de potássio em Autazes. A estrutura taxonômica indicou enriquecimento de filos bacterianos de relevância médica, como Actinobacteria e Proteobacteria, particularmente nas áreas de mineração e em trechos mais isolados da BR-319 (Figura 2a).

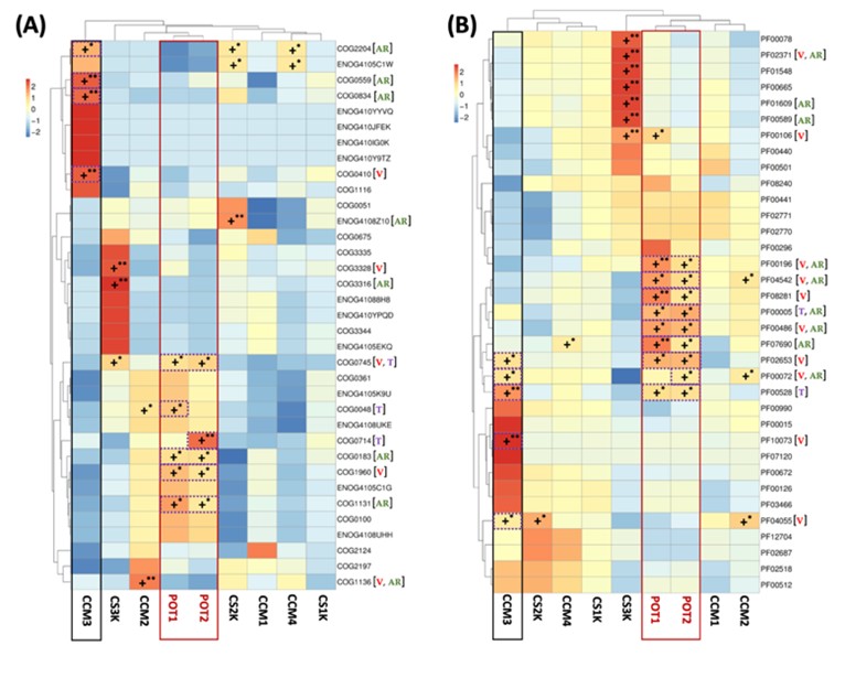
Em níveis taxonômicos mais finos, observou-se elevada proporção de gêneros e espécies previamente não descritos, caracterizando a presença de reservatórios de “matéria escura microbiana” evolutivamente isolados (Figuras 2b e 2c). As áreas-alvo de mineração (POT1 e POT2) apresentaram composição microbiana marcadamente distinta das áreas ao longo da BR-319, conforme evidenciado pelas análises de ordenação multivariada (PCoA e NMDS), que demonstraram agrupamento consistente e isolado dessas amostras no espaço taxonômico e funcional (Figuras 2d–f). As análises funcionais corroboraram a singularidade dessas comunidades, revelando enriquecimento significativo de vias metabólicas, ortólogos e domínios proteicos associados à virulência, resistência antimicrobiana, secreção de toxinas e transferência horizontal de genes (Figura 3). Esses reservatórios foram especialmente pronunciados nos solos raros associados ao potássio e em áreas de floresta primária localizadas entre 2 a 5 km do Trecho do meio da rodovia.

Conclusão
Em síntese, nossos resultados demonstram que amplas regiões da Amazônia Central abrigam reservatórios evolutivamente isolados de matéria escura microbiana, caracterizados por elevada diversidade taxonômica e funcional e pela predominância de genes associados à virulência, resistência antimicrobiana, secreção de toxinas e transferência horizontal de genes, configurando riscos substanciais à saúde pública e à segurança biológica em escala regional e global. A perturbação desses sistemas pode desencadear desdobramentos ecológicos e epidemiológicos sem precedentes, uma vez que tais reservatórios permaneceram confinados por longos períodos devido à integridade ambiental da região.
Nesse contexto, iniciativas legislativas que fragilizam o licenciamento ambiental, como o PL nº 2159/2021, representam um risco iminente à saúde pública ao dispensarem de avaliação ambiental adequada empreendimentos que incidem sobre áreas ecologicamente sensíveis. Esse risco é particularmente crítico no Trecho do Meio da rodovia BR-319, onde nossos dados identificam reservatórios microbianos altamente especializados, enriquecidos em genes de patogenicidade e resistência antimicrobiana, cuja mobilização pode ser catalisada pela infraestrutura e maior mobilidade humana na região. Ressalta-se que a degradação ambiental associada ao desmatamento no trecho do meio da BR-319, ao aumento da trafegabilidade e à intensificação da circulação humana tem contribuído de forma significativa para a expansão de patógenos de relevância em saúde pública, como a malária [14]. Esses processos alteram a dinâmica ecológica de vetores e hospedeiros, ampliando áreas de risco e favorecendo a reemergência da doença. Adicionalmente, já foi registrada a emergência e disseminação de uma nova linhagem do vírus Oropouche, cujos impactos ultrapassaram as fronteiras brasileiras, evidenciando o potencial de transbordamento regional e internacional de patógenos associados a mudanças ambientais na Amazônia [15].
Da mesma forma, o PL nº 191/2020 e a tese do Marco Temporal ampliam a vulnerabilidade de territórios que historicamente se mantiveram ecologicamente estáveis em função da presença indígena e de seus modos de vida sustentáveis e harmônico com o ambiente, que atuaram como um verdadeiro serviço ecossistêmico de contenção microbiológica [16]. Esse é o caso do território tradicionalmente ocupado pelo povo Mura no Lago do Soares, em Autazes, cuja ocupação contínua está documentada desde o início do século XX, conforme registros etnográficos clássicos publicados em L’Anthropologie em 1923 [17]. É amplamente reconhecido que atividades minerárias promovem intensa perturbação física do solo, favorecendo a mobilização e disseminação de microrganismos previamente isolados [18-20]. À luz dos resultados apresentados, recomenda-se, portanto, a suspensão imediata de qualquer atividade de mineração de potássio em Autazes, uma vez que tais empreendimentos incidem diretamente sobre reservatórios microbianos ricos em genes de virulência, resistência antimicrobiana e toxicidade, com potencial de desencadear eventos sanitários de grande magnitude.
Ressalta-se, ainda, que a região amazônica carece de capacidade institucional, laboratorial e epidemiológica para detectar e conter precocemente a emergência de novos agentes infecciosos antes que estes ultrapassem as fronteiras nacionais, convertendo-se em uma crise sanitária global. Trata-se, portanto, de um risco concreto e fundamentado em evidências empíricas, e não de uma hipótese especulativa, estando ancorado tanto nos dados aqui apresentados quanto em literatura científica consolidada [21,22].
Diante desse cenário, o PL nº 2159/2021 deve ser revogado e considerado materialmente inconstitucional por violar o princípio consagrado no artigo 225 da Constituição Federal, que assegura a todos o direito a um meio ambiente ecologicamente equilibrado como condição essencial à saúde e à vida. O mesmo se aplica ao PL nº 191/2020 e à tese do Marco Temporal, uma vez que a não demarcação e a abertura desses territórios à exploração industrial não ameaçam apenas os povos indígenas que neles habitam, mas ampliam riscos sistêmicos à saúde pública global, ao expor reservatórios microbianos que permaneceram intactos justamente em função da ausência histórica de degradação ambiental.
Por fim, recomenda-se não apenas a não pavimentação da rodovia BR-319, mas também a suspensão imediata das atividades de manutenção atualmente realizadas pelo DNIT, bem como a desintrusão das áreas irregularmente ocupadas no Trecho do Meio, em razão dos riscos ambientais, sanitários e de segurança biológica evidenciados pelos dados apresentados. [23]
Notas
[1] Ellwanger, J.H., Kulmann-Leal, B., Kaminski, V.L., Valverde-Villegas, J.M., da Veiga, A.B.G., Spilki, F.R., Fearnside, P.M., Caesar, L., Giatti, L.L., Wallau, G.L., Almeida, S.E.M., Borba, M.R., da Hora, V.P. & Chies, J.A.B. 2020. Beyond diversity loss and climate change: Impacts of Amazon deforestation on infectious diseases and public health. Annals of the Brazilian Academy of Sciences 92(1): art. e20191375.
[2] Ellwanger, J.H., Fearnside, P.M., Ziliotto, M., Valverde-Villegas, J.M., da Veiga, A.B.G., Vieira, G.F., Bach, E., Cardoso, J.C., Müller, N.F.D., Lopes, G., Caesar, L., Kulmann-Leal, B., Kaminski, V.L., Silveira, E.S., Spilki, F.R., Weber, M.N., Almeida, S.E.M., da Hora, V.P. & Chies, J.A.B. 2022. Synthesizing the connections between environmental disturbances and zoonotic spillover. Annals of the Brazilian Academy of Sciences 94(3): art. e20211530.
[3] Keesing, F., Belden, L.K., Daszak, P., Dobson, A., Harvell, C.D., Holt, R.D., Hudson, P., Jolles, A., Jones, K.E., Mitchell, C.E., Myers, S.S., Bogich, T. & Ostfeld, R.S. 2010. Impacts of biodiversity on the emergence and transmission of infectious diseases. Nature 468: 647–652.
[4] Mackenzie, J.S. & Jeggo, M. 2019. The One Health approach—Why is it so important? Tropical Medicine and Infectious Disease 4: 88.
[5] Kozarewa, I. & Turner, D.J. 2011. 96-plex molecular barcoding for the Illumina Genome Analyzer. Methods in Molecular Biology 733: 279–298.
[6] Bolger, A.M., Lohse, M. & Usadel, B. 2014. Trimmomatic: A flexible trimmer for Illumina sequence data. Bioinformatics 30: 2114–2120.
[7] Nayfach, S. & Pollard, K.S. 2016. Toward accurate and quantitative comparative metagenomics. Cell 166: 1103–1116.
[8] Blanco-Míguez, A., Beghini, F., Cumbo, F., McIver, L.J., Thompson, K.N., Zolfo, M., Manghi, P., Dubois, L., Huang, K.D., Thomas, A.M., Nickols, W.A., Piccinno, G., Piperni, E., Punčochář, M., Valles-Colomer, M., Tett, A., Giordano, F., Davies, R., Wolf, J., Berry, S.E., Spector, T.D., Franzosa, E.A. & Segata, N. 2023. Extending and improving metagenomic taxonomic profiling with uncharacterized species using MetaPhlAn 4. Nature Biotechnology 41: 1633–1644.
[9] , E.A., McIver, L.J., Rahnavard, G., Thompson, L.R., Schirmer, M., Weingart, G., Lipson, K.S., Knight, R., Caporaso, J.G., Segata, N. & Huttenhower, C. 2018. Species-level functional profiling of metagenomes and metatranscriptomes. Nature Methods 15: 962–968.
[10] Kanehisa, M. & Goto, S. 2000. KEGG: Kyoto encyclopedia of genes and genomes. Nucleic Acids Research 28: 27–30.
[11] Huerta-Cepas, J., Szklarczyk, D., Heller, D., Hernández-Plaza, A., Forslund, S.K., Cook, H., Mende, D.R., Letunic, I., Rattei, T., Jensen, L.J., von Mering, C. & Bork, P. 2019. eggNOG 5.0: A hierarchical, functionally and phylogenetically annotated orthology resource based on 5090 organisms and 2502 viruses. Nucleic Acids Research 47: D309–D314.
[12] Finn, R.D., Clements, J. & Eddy, S.R. 2016. The Pfam protein families database. Nucleic Acids Research 44: D279–D285.
[13] Clarke, K.R. 1993. Non-parametric multivariate analyses of changes in community structure. Australian Journal of Ecology 18: 117–143.
[14] Ferrante, L. & Fearnside, P.M. 2024. Brazil’s Amazon oxygen crisis: How lives and health were sacrificed during the peak of COVID-19 to promote an agenda with long-term consequences for the environment, Indigenous peoples, and health. Journal of Racial and Ethnic Health Disparities 11: 1501–1508.
[15] Naveca, F.G., Nascimento, V.A., de Souza, V.C., Nunes, B.T.D., Rodrigues, S.G., Vasconcelos, J.M., Figueiredo, L.T.M. & Mourão, M.P.G. 2024. Human outbreaks of a novel reassortant Oropouche virus in the Brazilian Amazon region. Nature Medicine 30: 3509–3521.
[16] Ferrante, L., Barbosa, R.I., Duczmal, L. & Fearnside, P.M. 2021. Brazil’s planned exploitation of Amazonian Indigenous lands for commercial agriculture increases risk of new pandemics. Regional Environmental Change 21: 81.
[17] Tastevin, C. 1923. Les Indiens Mura de la région de l’Autaz (Haut-Amazone). L’Anthropologie 33: 509–533.
[18] Ladrera, R., Cañedo-Argüelles, M. & Prat, N. 2017. Impact of potash mining in streams: The Llobregat basin (northeast Spain) as a case study. Journal of Limnology 76: 1–11.
[19] Kazemi, A., Rahmati, O., Golian, S., Mosavi, A. & Tiefenbacher, J.P. 2024. Mineral pollutants and coliform contamination in groundwater pose health risks to consumers: A spatiotemporal study in a mining-impacted area. Scientific Reports 14: 26293.
[20] Kuznetsov, V., Kuznetsova, E., Pavlov, S. & Mikhaylov, A. 2023. Environmental aspects of potash mining: A case study of the Verkhnekamskoe deposit. Mining 3: 11.
[21] Brown, C.L., Karthikeyan, S., Eramo, A., Mulligan, M.E., Pruden, A. & Vikesland, P.J. 2024. Selection and horizontal gene transfer underlie microdiversity-level heterogeneity in resistance gene fate during wastewater treatment. Nature Communications 15: 5412.
[22] Lund, D., Parras-Moltó, M., Inda-Díaz, J.S., Ebmeyer, S., Larsson, D.G.J., Johnning, A. & Kristiansson, E. 2025. Genetic compatibility and ecological connectivity drive the dissemination of antibiotic resistance genes. Nature Communications 16: 2595.
[23] Este texto reproduz a nota técnica: Ferrante, L., Schiesari, L., Haddad, C.F.B., Morellato, L.P.C., Williams, E., Leão, J., Celestino, A., Pereira, L.S., Reis, L.S., Vassão, R.C., Sátyro, N., Marenco, A., Losekann, C., Lui, L., Grin, E.J., Tupinambás, U., Fearnside, P.M., Farias, I. & Hrbek, T. 2026. Nota Técnica: Consolidação da BR-319 e mineração de potássio impulsionarão a emergência de novos microrganismos patogênicos na Amazônia Central. Centro de Pesquisa em Biodiversidade e Mudanças do Clima (CBioClima), Instituto de Biociências, Universidade do Estado de São Paulo (Unesp), Rio Claro, SP & Instituto Nacional de Ciência e Tecnologia Qualidade de Governo e Políticas para o Desenvolvimento Sustentável (INCT QualiGov), Universidade Federal do Rio Grande do Sul (UFRS), Porto Alegre, RS. 6 pp.
–
Pesquisadores realizam amostragem de patógenos (Divulgação).




